欢迎关注教务处微信公众号:hnu_jwc

  • 学校主页
  • 设为主页
  • 加入收藏
  • 处长信箱
  • 办事指南
课程服务
当前位置: 主页 > 服务指南 > 课程服务
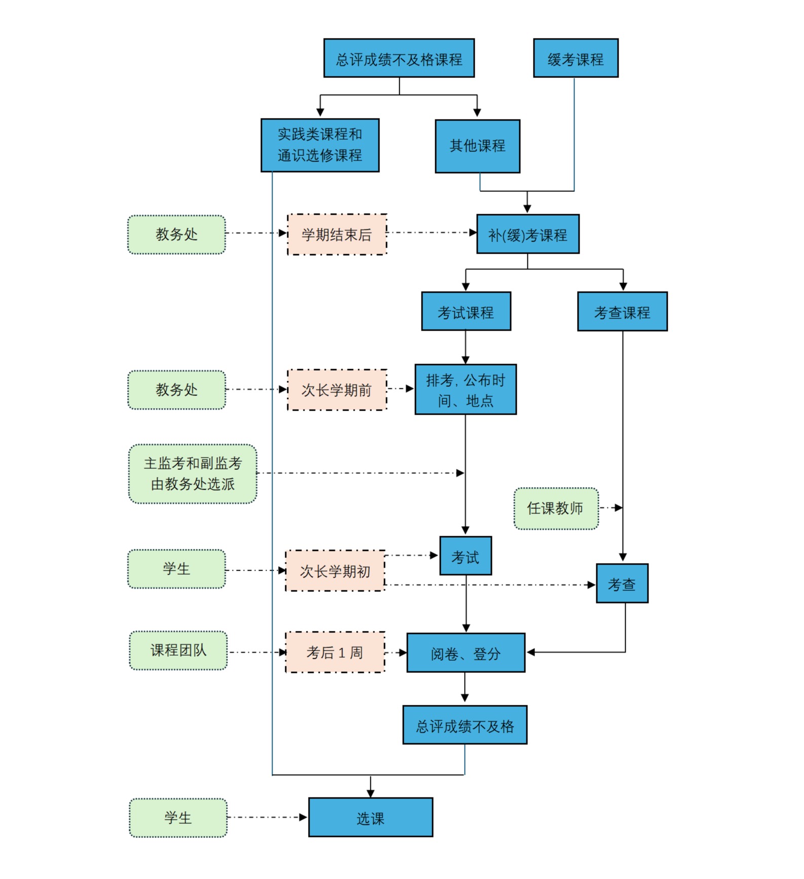
本科生课程考核工作流程
作者:时间:2025-09-04 16:17:02点击次数:

附:

1.《九游会j9官网登陆入口本科生课程考核管理办法》(9游体育平台教字〔2023〕4号) http://jwc.hnu.edu.cn/info/1350/11799.htm

2.九游会j9官网登陆入口考试试卷模板(20191205)http://jwc.hnu.edu.cn/info/1352/3144.htm

3.九游会j9官网登陆入口本科生课程成绩录入申请表   http://jwc.hnu.edu.cn/info/1358/7902.htm



  • Copyright  © 2017-2021  九游会j9官网登陆入口教务处    

  • 通讯地址:湖南省长沙市岳麓区麓山南路1号    

  • 邮政编码:410082    

  • 电话(传真):0731-88822818    

  • 电子邮箱:jwc@hnu.edu.cn    

  • 网站技术支持:0731-88822836    

  • 网站备案信息:湘ICP备00000002号

Baidu
map